贵州省特色产品供应链协会

商品、原材料等供需信息发布

发表时间:2022-07-29 15:58

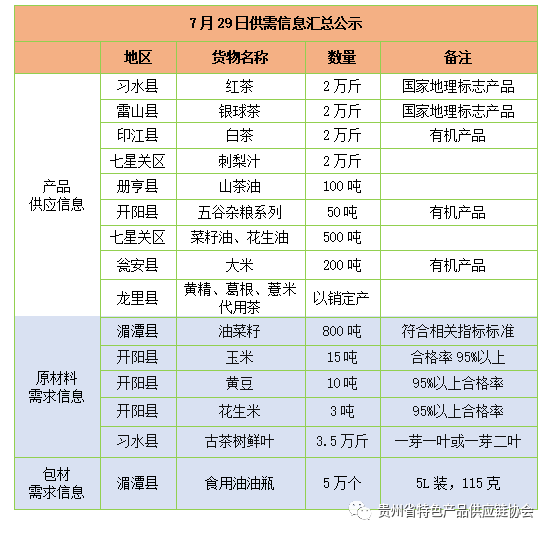
近期我会秘书处汇总了会员单位提交的供需信息,具体信息详见下表。有相关产品及需求的企业可以关注本公众号,我们将为您市场开拓助力!


图片


供需信息将持续更新,吻合以上供需信息的企业,可联系我会秘书处储凡设,联系电话:13314472999。


地址:贵州省贵阳市云岩区未来方舟D8组团7楼706号
扫一扫,关注协会公众号
邮箱:gzstscpgylxh@163.com
联系我们